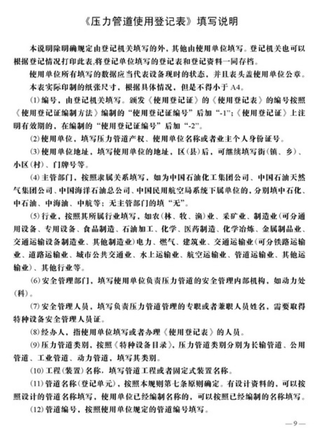
Íò²©maxÌåÓý¹ÙÍøÈë¿Ú

  ÊÖ»ú°æ
 
Ä¿½ñλÖãºÊ×Ò³ -> ÆóÎñ -> Ð§ÀÍЧÀÍ -> ¿ÆÆÕ֪ʶ
ѹÁ¦¹ÜµÀʹÓùҺÅÖÎÀí¹æÔò
2017-12-12        

ѹÁ¦¹ÜµÀʹÓùҺÅÖÎÀí¹æÔò

×ÜÊö

2009Äê8ÔÂ31ÈÕ£¬ £¬£¬£¬£¬¹ú¼ÒÖʼì×ܾÖÅú×¼¹«²¼ÁË¡¶Ñ¹Á¦¹ÜµÀʹÓùҺÅÖÎÀí¹æÔò¡·£¬ £¬£¬£¬£¬¸Ã¹æÔò×Ô2009Äê12ÔÂ1ÈÕÆðÊ©ÐС£¡£¡£¡£2003Äê7ÔÂ13ÈÕÓɹú¼ÒÖʼì×ֽܾÒÏþµÄ¡¶Ñ¹Á¦¹ÜµÀʹÓùҺÅÖÎÀí¹æÔò£¨ÊÔÐУ©¡·Í¬Ê±·ÏÖ¹¡£¡£¡£¡£±¾¹æÔòÕë¶ÔʹÓùҺÅÀú³ÌÖÜȫĥÁ·ÊÂÇéÓöµ½µÄÊÖÒÕ´¦Öóͷ£¼°Ä¥Á·ÊÂÇéÍÆ½øËùÓöµ½µÄÎÊÌ⣬ £¬£¬£¬£¬Í¬Ê±¼ò»¯ÁËʹÓùҺŵÄÒªÇ󡣡£¡£¡£

µÚÒ»Õ     ×Ü¡¡Ôò

µÚÒ»Ìõ ΪÁ˹淶ѹÁ¦¹ÜµÀʹÓùҺÅÖÎÀí£¬ £¬£¬£¬£¬Æ¾Ö¤¡¶ÌØÖÖ×°±¸Çå¾²¼à²ìÌõÀý¡·¡¢¡¶¹úÎñÔº¶ÔÈ·Ðè±£´æµÄÐÐÕþÉóÅúÏîÄ¿É趨ÐÐÕþÔÊÐíµÄ¾öÒé¡·£¬ £¬£¬£¬£¬Öƶ©±¾¹æÔò¡£¡£¡£¡£

µÚ¶þÌõ ±¾¹æÔòÊÊÓÃÓÚ¡¶ÌØÖÖ×°±¸Çå¾²¼à²ìÌõÀý¡·»®¶¨¹æÄ£ÄÚµÄѹÁ¦¹ÜµÀµÄʹÓùҺÅÖÎÀí¡£¡£¡£¡£

µÚÈýÌõ ѹÁ¦¹ÜµÀʹÓõ¥Î»¡¢²úȨµ¥Î»¡¢Ð¡ÎÒ˽¼ÒÒµÖ÷£¨ÒÔÏÂͳ³ÆÊ¹Óõ¥Î»£©Ó¦µ±Æ¾Ö¤±¾¹æÔòµÄ»®¶¨°ìÀí¹ÜµÀʹÓùҺÅ£¬ £¬£¬£¬£¬ÁìÈ¡¡¶ÌØÖÖ×°±¸Ê¹ÓùҺÅÖ¤¡·£¨Í³Ò»ÃûÌ㬠£¬£¬£¬£¬¼û¸½¼þA£¬ £¬£¬£¬£¬ÒÔϼò³Æ¡¶Ê¹ÓùҺÅÖ¤¡·£©¡£¡£¡£¡£

µÚËÄÌõ ¹ú¼ÒÖÊÁ¿¼àÊÓÄ¥Á·¼ìÒß×ܾÖÈÏÕæ°ìÀí¿çÊ¡¡¢×ÔÖÎÇø¡¢Ö±Ï½Êеij¤Êä¹ÜµÀµÄʹÓùҺÅ£¬ £¬£¬£¬£¬Ê¡¼¶ÖÊÁ¿ÊÖÒÕ¼àÊÓ²¿·ÖÈÏÕæ°ìÀí±¾ÐÐÕþÇøÓòÄÚ²»¿çÊ¡¡¢×ÔÖÎÇø¡¢Ö±Ï½Êеij¤Êä¹ÜµÀµÄʹÓùҺÅ£¬ £¬£¬£¬£¬ÉèÇøµÄÊеÄÖÊÁ¿ÊÖÒÕ¼àÊÓ²¿·Ö£¨ÒÔÏÂͳ³Æ¹ÒºÅ»ú¹Ø£©ÈÏÕæ°ìÀí±¾ÐÐÕþÇøÓòÄÚ¹«ÓùܵÀ¡¢¹¤Òµ¹ÜµÀºÍ¶¯Á¦¹ÜµÀµÄʹÓùҺÅ¡£¡£¡£¡£

µÚ¶þÕ     Ê¹ÓùҺʤ¾ßµÄ»®·Ö

µÚÎåÌõ ѹÁ¦¹ÜµÀʹÓùҺÅÒÔʹÓõ¥Î»Îª¹¤¾ß£¬ £¬£¬£¬£¬Ê¹Óõ¥Î»Æ¾Ö¤Ñ¹Á¦¹ÜµÀµÄÖֱ𣬠£¬£¬£¬£¬¼´³¤Ê䣨ÓÍÆø£©¹ÜµÀ¡¢¹«ÓùܵÀ¡¢¹¤Òµ¹ÜµÀ¡¢¶¯Á¦¹ÜµÀ£¬ £¬£¬£¬£¬Æ¾Ö¤Í³Á첿·Ö»òÕß¹¤³Ì£¨×°Öã©Æ½»®·Ö°ìÀíʹÓùҺÅ¡£¡£¡£¡£

µÚÁùÌõ ʹÓõ¥Î»Æ¾Ö¤Ñ¹Á¦¹ÜµÀµÄÖֱ𣬠£¬£¬£¬£¬Æ¾Ö¤ÒÔÏÂÔ­Ôò£¬ £¬£¬£¬£¬»®·ÖÌîд1¸ö»òÕßÈô¸É¸ö¡¶Ñ¹Á¦¹ÜµÀʹÓÃ¹ÒºÅ±í¡·£¨¼û¸½¼þB£¬ £¬£¬£¬£¬ÒÔϼò³Æ¡¶Ê¹ÓÃ¹ÒºÅ±í¡·£©£º

£¨Ò»£© ³¤Ê䣨ÓÍÆø£©¹ÜµÀƾ֤ͳÁ첿·Ö£»£»£»£»£»

£¨¶þ£© ¹«ÓùܵÀÆ¾Ö¤ÇøÓò £»£»£»£»£»

£¨Èý£© ¹¤Òµ¹ÜµÀ¡¢¶¯Á¦¹ÜµÀƾ֤¹¤ÒչܵÀ¡¢¹«Óù¤³Ì¹ÜµÀµÈÆ·ÖÖ¡£¡£¡£¡£

µÚÆßÌõ ¡¶Ê¹ÓÃ¹ÒºÅ±í¡·Æ¾Ö¤Ñ¹Á¦¹ÜµÀÃû³Æ£¬ £¬£¬£¬£¬¼´¹ÒºÅµ¥Î»Ìîд¡£¡£¡£¡£¹¤Òµ¹ÜµÀ¡¢¶¯Á¦¹ÜµÀ¡¢¹«ÓùܵÀÖеÄÈÈÁ¦¹ÜµÀ¡¢ÃÅÕ¾ºÍ·§Õ¾ÄÚµÄѹÁ¦¹ÜµÀµÄ¹ÒºÅµ¥Î»È·¶¨Ô­ÔòÈçÏ£º

£¨Ò»£©Éè¼Æ¹ÜÏß±í±àºÅ´Óʼ¶ËÖÁÖն˵ÄËùÓйܶΣ»£»£»£»£»

£¨¶þ£©ÎïÁ÷ÔËË͵ÄÐÎʽ£¬ £¬£¬£¬£¬ÒÔÎïÁ÷´ÓÁ÷³ö×°±¸ÖÁÁ÷Èë×°±¸Ö®¼äµÄÿÌõ¹ÜµÀ£»£»£»£»£»

£¨Èý£©×°Öá¢ÏµÍ³ÐÎʽ£¬ £¬£¬£¬£¬ÒÔ×°ÖúÍϵͳÄÚ¡¢Íâ¾ÙÐл®·Ö£¬ £¬£¬£¬£¬ÒÔ×°ÖúÍϵͳÄÚ£¨»òÕß×°ÖúÍϵͳÍ⣩ÿÌõ¹ÜµÀ£»£»£»£»£»

£¨ËÄ£©¹¤³Ì±àºÅ¡£¡£¡£¡£

³¤Êä¹ÜµÀÒÔÕ¾ºÍÕ¾Ö®¼äµÄ¹ÜµÀΪ¹ÒºÅµ¥Î»£»£»£»£»£»¹«ÓùܵÀÖÐÈ¼Æø¹ÜµÀµÄ¹ÒºÅµ¥Î»¿É²ÎÕÕ³¤Êä¹ÜµÀÈ·¶¨£¬ £¬£¬£¬£¬Ò²¿É½ÓÄɹ¤³Ì±àºÅΪ¹ÒºÅµ¥Î»¡£¡£¡£¡£

µÚ°ËÌõ ѹÁ¦¹ÜµÀ¹ÒºÅµ¥Î»ÊýÄ¿½ÏÉÙ£¨Ò»Ñùƽ³£²»Áè¼Ý10¸ö£©µÄʹÓõ¥Î»£¬ £¬£¬£¬£¬¿ÉÒÔֻƾ֤ѹÁ¦¹ÜµÀÖÖ±ðÌ1¸ö¹ÒºÅ±í¡£¡£¡£¡£

µÚÈýÕ    Ê¹ÓùҺųÌÐò

µÚ¾ÅÌõ ʹÓùҺųÌÐò°üÀ¨ÉêÇë¡¢ÊÜÀí¡¢ÉóºËºÍ·¢Ö¤¡£¡£¡£¡£

µÚÊ®Ìõ н¨¡¢À©½¨¡¢¸Ä½¨Ñ¹Á¦¹ÜµÀÔÚͶÈëʹÓÃǰ»òÕßʹÓúó30¸öÊÂÇéÈÕÄÚ£¬ £¬£¬£¬£¬Ê¹Óõ¥Î»Ó¦µ±Ìîд¡¶Ê¹ÓÃ¹ÒºÅ±í¡·£¨Ò»Ê½Á½·Ý¡¢¸½µç×ÓÎĵµ£©£¬ £¬£¬£¬£¬Ð¯Í¬ÒÔÏÂ×ÊÁÏÏò¹ÒºÅ»ú¹ØÉêÇë°ìÀíʹÓùҺţº

£¨Ò»£©Ñ¹Á¦¹ÜµÀʹÓÃÇå¾²ÖÎÀíÖÆ¶È£»£»£»£»£»

£¨¶þ£©Ê¹ʽôÆÈÔ¤°¸£¨ÊÊÓÃÓÚÔËËÍÒ×ȼ¡¢Ò×±¬¡¢Óж¾½éÖÊ»òÕß½éÖÊζȴóÓÚ200¡ãC µÄѹÁ¦¹ÜµÀ£©£»£»£»£»£»

£¨Èý£©Ñ¹Á¦¹ÜµÀÇå¾²ÖÎÀíÖ°Ô±ºÍ²Ù×÷Ö°Ô±Ãûµ¥£¬ £¬£¬£¬£¬ÁгöÐÕÃû¡¢Éí·ÝÖ¤ºÅ¡¢ÌØÖÖ×°±¸×÷ÒµÖ°Ô±Ö¤¼þ±àºÅ¼°Æä³ÖÖ¤ÖÖÀà¡¢ÖÖ±ðºÍÏîÄ¿£¨ÏÂͬ£©£»£»£»£»£»

£¨ËÄ£©×°ÖüàÊÓÄ¥Á·»ú¹¹³ö¾ßµÄѹÁ¦¹ÜµÀ×°ÖüàÊÓÄ¥Á·±¨¸æ¡£¡£¡£¡£

µÚʮһÌõ ¹ÒºÅ»ú¹ØÔÚÊÕµ½Ê¹Óõ¥Î»µÄÉêÇë×ÊÁϺó£¬ £¬£¬£¬£¬¶ÔѹÁ¦¹ÜµÀ¹ÒºÅµ¥Î»ÊýÄ¿½ÏÉÙÄܾ͵ØÉóºËµÄ£¬ £¬£¬£¬£¬Ó¦µ±¾ÍµØÉóºË£¬ £¬£¬£¬£¬Çкϱ¾¹æÔò»®¶¨µÄ¾ÍµØ°ìÀíʹÓùҺÅ£»£»£»£»£»²»Çкϻ®¶¨µÄ£¬ £¬£¬£¬£¬Ó¦µ±³ö¾ß²»ÓèÊÜÀí¾öÒéÊé¡£¡£¡£¡£²»¿É¾ÍµØÉóºËµÄ£¬ £¬£¬£¬£¬Ó¦µ±ÔÚ5¸öÊÂÇéÈÕÄÚ½«²»ÓèÊÜÀíµÄ¾öÒéÊéÃæÍ¨ÖªÊ¹Óõ¥Î»£¬ £¬£¬£¬£¬²¢ÇÒ˵Ã÷ÀíÓÉ£»£»£»£»£»ÐèÒª¾ÙÐÐÏÖ³¡ºË²éµÄ£¬ £¬£¬£¬£¬ÆäºË²éµÄʱ¼ä³ýÍâ¡£¡£¡£¡£

¹ÒºÅ»ú¹ØÓ¦µ±×ÔÊÜÀíÖ®ÈÕÆðÔÚ15¸öÊÂÇéÈÕÖ®ÄÚÍê³É¹ÒºÅ£¬ £¬£¬£¬£¬Ò»´Î¹ÒºÅÊýÄ¿½Ï¶àµÄ¿ÉÒÔÔÚ30¸öÊÂÇéÈÕÄÚÍê³É¹ÒºÅ¡£¡£¡£¡£

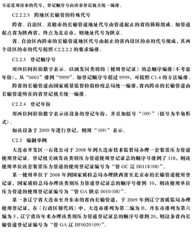
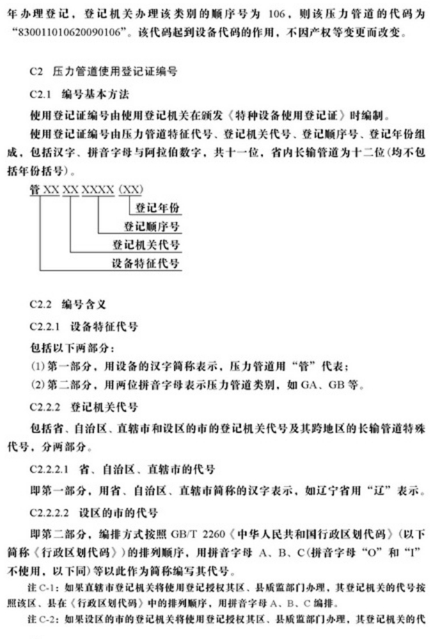
µÚÊ®¶þÌõ ¼àÊÓÄ¥Á·¡¢°´ÆÚÄ¥Á·»òÕß»ùÓÚΣº¦Ä¥Á·½áÂÛÒâ¼ûÇкÏÇå¾²ÊÖÒչ淶¼°ÆäÏìÓ¦±ê×¼ÒªÇó£¬ £¬£¬£¬£¬Öª×ãʹÓùҺÅÒªÇóµÄѹÁ¦¹ÜµÀ£¬ £¬£¬£¬£¬¹ÒºÅ»ú¹ØÓ¦µ±¶Ô¡¶Ê¹ÓÃ¹ÒºÅ±í¡·ÖеÄÿ¸ö¹ÒºÅµ¥Î»ÌåÀýѹÁ¦¹ÜµÀ´úÂ루ͳһ¹ÒºÅµ¥Î»Ñ¹Á¦¹ÜµÀ´úÂëÎȹ̣©£¬ £¬£¬£¬£¬¡¶Ê¹ÓùҺÅÖ¤¡·ÉÏÓ¦µ±×¢Ã÷¡¶Ê¹ÓÃ¹ÒºÅ±í¡·±àºÅ£¨±àºÅÌåÀýÒªÁì¼û¸½¼þBµÄ¸½Â¼b£©¡£¡£¡£¡£

ѹÁ¦¹ÜµÀ´úÂëºÍʹÓùҺÅÖ¤±àºÅÌåÀý²½·¥¼û¸½¼þC¡£¡£¡£¡£

µÚÊ®ÈýÌõ °´ÆÚÄ¥Á·»òÕß»ùÓÚΣº¦Ä¥Á·½áÂÛÒâ¼ûΪ¼à¿ØÊ¹ÓõÄѹÁ¦¹ÜµÀ£¬ £¬£¬£¬£¬¹ÒºÅ»ú¹ØÔÚ¡¶Ê¹ÓÃ¹ÒºÅ±í¡·ÖеÄÿ¸ö¹ÒºÅµ¥Î»Ö»ÌåÀý£¨ÔÝʱ£©Ñ¹Á¦¹ÜµÀ´úÂ룬 £¬£¬£¬£¬Ëù½ÒÏþµÄ¡¶Ê¹ÓùҺÅÖ¤¡·ÉÏ×¢Ã÷ÓÐÓÃÆÚ£¬ £¬£¬£¬£¬´ËÀàѹÁ¦¹ÜµÀÓ¦µ±ÑÏ¿áÔÚÏÞÖÆÌõ¼þÏÂ¼à¿ØÊ¹Óᣡ£¡£¡£

µÚÊ®ËÄÌõ ʹÓõ¥Î»Ó¦µ±¶Ô°ìÀíʹÓùҺÅʱËùÌṩµÄÉêÇë×ÊÁϵÄÕæÊµÐÔ¡¢×¼È·ÐԺͿÉʵÑéÐÔÈÏÕæ£¬ £¬£¬£¬£¬¹ÒºÅ»ú¹ØÒÔΪÐëҪʱ¿ÉÒÔ×éÖ¯ºË²é×é¾ÙÐÐÏÖ³¡ºË²é¡£¡£¡£¡£

µÚÊ®ÎåÌõ ºË²é×éÓÉÌØÖÖ×°±¸Çå¾²¼à²ìÖ°Ô±¡¢¾ßÓÐѹÁ¦¹ÜµÀÇå¾²ÖÎÀíÂÄÀúµÄר¼ÒºÍ¾ßÓÐѹÁ¦¹ÜµÀÄ¥Á·×ʸñµÄÄ¥Á·Ö°Ô±×é³É¡£¡£¡£¡£Ê¹Óõ¥Î»Ó¦µ±ÅäºÏºË²é×éµÄºË²éÊÂÇé¡£¡£¡£¡£

µÚÊ®ÁùÌõ ʹÓùҺŵĺ˲éÊÂÇéÖ÷ÒªÄÚÈÝÈçÏ£º

£¨Ò»£©¶ÔÉ걨×ÊÁϵĺ˲飻£»£»£»£»

£¨¶þ£©¶ÔѹÁ¦¹ÜµÀµÄÇå¾²ÖÎÀíÇéÐμì²é£»£»£»£»£»

£¨Èý£©¶ÔÖÎÀíºÍ²Ù×÷Ö°Ô±×ʸñ¼ì²é£»£»£»£»£»

£¨ËÄ£©¡¶Ê¹ÓÃ¹ÒºÅ±í¡·¡¢Ä¥Á·±¨¸æ¡¢Çå¾²¸½¼þУÑ鱨¸æ¡¢Ñ¹Á¦¹ÜµÀµ¥ÏßͼÓëʵÎïµÄºËʵ£»£»£»£»£»

£¨Î壩ÆäËûÐëÒªµÄ¼ì²é¡£¡£¡£¡£

ºË²éºó£¬ £¬£¬£¬£¬ºË²é×éÓ¦µ±³ö¾ßºË²é±¨¸æ¡£¡£¡£¡£

µÚÊ®ÆßÌõ ¡¶Ê¹ÓùҺÅÖ¤¡·×¢Ã÷ÓÐÓÃÆÚ£¬ £¬£¬£¬£¬µ½ÆÚÐèÒª»»Ö¤µÄ£¬ £¬£¬£¬£¬Ó¦µ±ÔÚ¡¶Ê¹ÓùҺÅÖ¤¡·ÓÐÓÃÆÚÄÚ£¬ £¬£¬£¬£¬Íê³É°´ÆÚÄ¥Á·ÊÂÇéºó£¬ £¬£¬£¬£¬ÓÉʹÓõ¥Î»Ìîд¡¶Ê¹ÓÃ¹ÒºÅ±í¡·£¨Ò»Ê½Á½·Ý¡¢¸½µç×ÓÎĵµ£©£¬ £¬£¬£¬£¬Ð¯Í¬ÒÔÏÂ×ÊÁÏÏò¹ÒºÅ»ú¹ØÉêÇë»»Ö¤£º

£¨Ò»£©Ô­¡¶Ê¹ÓùҺÅÖ¤¡·£»£»£»£»£»

£¨¶þ£© ѹÁ¦¹ÜµÀÔËÐкÍʹʼͼ£»£»£»£»£»

£¨Èý£© ѹÁ¦¹ÜµÀÇå¾²ÖÎÀíÖ°Ô±ºÍ²Ù×÷Ö°Ô±Ãû¼£»£»£»£»£»

£¨ËÄ£© ѹÁ¦¹ÜµÀ°´ÆÚÄ¥Á·±¨¸æ»òÕß»ùÓÚΣº¦µÄÄ¥Á·ÆÀ¼Û±¨¸æ¡£¡£¡£¡£

µÚÊ®°ËÌõ ¶ÔÓÐÏÂÁÐÇéÐÎÖ®Ò»µÄѹÁ¦¹ÜµÀ£¬ £¬£¬£¬£¬¹ÒºÅ»ú¹Ø²»Óè°ìÀíʹÓùҺţº

£¨Ò»£© δµÖ´ïÖ´·¨¡¢¹æÔò¡¢Çå¾²ÊÖÒչ淶¼°ÆäÏìÓ¦±ê×¼ÒªÇóµÄ£»£»£»£»£»

£¨¶þ£© ÉêÇëÖÊÁÏÓëºË²éЧ¹ûÒªÇó²»·ûµÄ¡£¡£¡£¡£

µÚÊ®¾ÅÌõ ¹ÒºÅ»ú¹Ø°ìÀíѹÁ¦¹ÜµÀʹÓùҺÅ£¬ £¬£¬£¬£¬·¢Ã÷¡¶Ê¹ÓÃ¹ÒºÅ±í¡·ÖÐÓв»ÇкϹҺÅÒªÇóµÄѹÁ¦¹ÜµÀµ¥Î»£¬ £¬£¬£¬£¬Ó¦µ±ÔÚ±¸×¢À¸ÖÐ×¢Ã÷¡°²»Óè¹ÒºÅ¡±£¬ £¬£¬£¬£¬¿ÉÒÔÒªÇóʹÓõ¥Î»ÖØÐÂÌîд¡¶Ê¹ÓÃ¹ÒºÅ±í¡·¡£¡£¡£¡£

¡¶Ê¹ÓùҺÅÖ¤¡·Ëù¶ÔÓ¦µÄ¡¶Ê¹ÓÃ¹ÒºÅ±í¡·£¬ £¬£¬£¬£¬Æä¹ÒºÅµ¥Î»¶¼Ó¦µ±ÊÇÇкÏÓйØÇå¾²ÊÖÒչ淶¼°ÆäÏìÓ¦±ê×¼»®¶¨£¬ £¬£¬£¬£¬Öª×ã½ÒÏþ¡¶Ê¹ÓùҺÅÖ¤¡·ÒªÇóµÄѹÁ¦¹ÜµÀµ¥Î»¡£¡£¡£¡£

×¢£º°ìÀíʹÓùҺÅʱ£¬ £¬£¬£¬£¬¹ÒºÅ»ú¹ØÒ²¿ÉÒÔÆ¾Ö¤Ñ¹Á¦¹ÜµÀ¹ÒºÅÇéÐΣ¬ £¬£¬£¬£¬ÖØÐ´òÓ¡¡¶Ê¹ÓÃ¹ÒºÅ±í¡·£¬ £¬£¬£¬£¬²¢ÇÒÓ롶ʹÓùҺÅÖ¤¡·Ïà¶ÔÓ¦¡£¡£¡£¡£

µÚËÄÕ   ¼àÊÓ¼ì²é

µÚ¶þÊ®Ìõ ʹÓõ¥Î»¶ÔѹÁ¦¹ÜµÀʹÓùҺÅÇéÐξÙÐÐÖÎÀí£¬ £¬£¬£¬£¬ÓÐÌõ¼þµÄʹÓõ¥Î»Ó¦µ±½¨ÉèѹÁ¦¹ÜµÀʹÓùҺÅÐÅÏ¢ÖÎÀíϵͳ¡£¡£¡£¡£

ѹÁ¦¹ÜµÀµÄʹÓõ¥Î»»òÕß״̬±¬·¢±ä»»»òÕßת±äʱ£¬ £¬£¬£¬£¬Ê¹Óõ¥Î»Ó¦µ±Æ¾Ö¤ÒÔÏÂÒªÇó£¬ £¬£¬£¬£¬³ÖÔ­¡¶Ê¹ÓùҺÅÖ¤¡·ºÍ¶ÔÓ¦µÄÔ­¡¶Ê¹ÓÃ¹ÒºÅ±í¡·ÊµÊ±Ïò¹ÒºÅ»ú¹Ø°ìÀíʹÓùҺű任£º

£¨Ò»£©Òò×âÁÞ¡¢×ªÈûòÕ߳аüµÈÔµ¹ÊÔ­Óɱ任ѹÁ¦¹ÜµÀʹÓõ¥Î»Ê±£¬ £¬£¬£¬£¬ÔÚ×âÁÞ¡¢×ªÈûòÕ߳аüÉúЧºóµÄ30ÈÕÄÚ£¬ £¬£¬£¬£¬ÖØÐÂÌîд¡¶Ê¹ÓÃ¹ÒºÅ±í¡·£¬ £¬£¬£¬£¬°ìÀíʹÓùҺű任£»£»£»£»£»

£¨¶þ£©Ñ¹Á¦¹ÜµÀÍ£ÓûòÕß±¨·Ï£¬ £¬£¬£¬£¬ÔÚÍ£ÓûòÕß±¨·ÏºóµÄ30ÈÕÄÚ£¬ £¬£¬£¬£¬°ìÀíÍ£ÓûòÕß×¢ÏúʹÓùҺÅÊÖÐø£»£»£»£»£»

£¨Èý£©¾­ÓÉˢС¢ÐÞÀí»òÕß°´ÆÚÄ¥Á·¡¢»ùÓÚΣº¦Ä¥Á·£¬ £¬£¬£¬£¬Ç徲״̬ÓÐת±äµÄ£¬ £¬£¬£¬£¬Ê¹Óõ¥Î»Ó¦µ±ÔÚˢС¢ÐÞÀí»òÕß°´ÆÚÄ¥Á·¡¢»ùÓÚΣº¦Ä¥Á·Íê³ÉºóµÄ30ÈÕÄÚ£¬ £¬£¬£¬£¬ÖØÐÂÌîд¡¶Ê¹ÓÃ¹ÒºÅ±í¡·£¬ £¬£¬£¬£¬°ìÀíʹÓùҺű任¡£¡£¡£¡£

µÚ¶þʮһÌõ ÉèÇøµÄÊÐÒÔÉÏ£¨º¬ÊУ©µÄÖÊÁ¿ÊÖÒÕ¼àÊÓ²¿·Ö£¨ÒÔϼò³Æ¸÷¼¶Öʼಿ·Ö£©¶Ô±¾ÐÐÕþÇøÓòÄÚµÄѹÁ¦¹ÜµÀʵÑ鶯̬¼àÊÓÖÎÀí£¬ £¬£¬£¬£¬Ïà¹Ø¹ÒºÅÊý¾ÝÓ¦µ±ÊµÊ±ÊäÈëѹÁ¦¹ÜµÀÊý¾Ý¿â¡£¡£¡£¡£

¸÷¼¶Öʼಿ·ÖÈÏÕæ¶ÔʹÓõ¥Î»¹á³¹Ö´Ðб¾¹æÔòµÄÇéÐξÙÐмàÊÓ¼ì²é£¬ £¬£¬£¬£¬Ã¿Äê¶ÔÒÔÏÂÖ÷ҪѹÁ¦¹ÜµÀ¾ÙÐÐÖØµã¼àÊÓ¼ì²é£º

£¨Ò»£© ±£´æ¿ÉÄÜÔì³ÉÌØ´óʹÊÒþ»¼µÄѹÁ¦¹ÜµÀ£»£»£»£»£»

£¨¶þ£© ¹ØÏµÖØ´ó¾­¼ÃÇå¾²µÄѹÁ¦¹ÜµÀ£»£»£»£»£»

£¨Èý£© ¿ÉÄÜÔì³ÉÑÏÖØÉç»áÓ°ÏìµÄѹÁ¦¹ÜµÀ£»£»£»£»£»

£¨ËÄ£© Ö÷ÒªµØÇøºÍ³¡ºÏʹÓõÄѹÁ¦¹ÜµÀ£»£»£»£»£»

£¨Î壩 Ö°Ô±÷缯µØÇø¾­Ä¥Á·Îª¼à¿ØÊ¹ÓõÄѹÁ¦¹ÜµÀ¡£¡£¡£¡£

µÚ¶þÊ®¶þÌõ Éϼ¶¹ÒºÅ»ú¹ØÃ¿ÄêÓ¦µ±×éÖ¯¶Ôϼ¶¹ÒºÅ»ú¹ØµÄ¹ÒºÅÊÂÇéʵÑé³é²é¡£¡£¡£¡£

µÚ¶þÊ®ÈýÌõ ¶Ô±¬·¢ÒÔÏÂÇéÐÎÖ®Ò»µÄʹÓõ¥Î»£¬ £¬£¬£¬£¬¸÷¼¶Öʼಿ·ÖÓ¦µ±ÒªÇóÏÞÆÚ¾ÀÕý»òÕ߯¾Ö¤Óйػ®¶¨ÓèÒÔ´¦Öóͷ££»£»£»£»£»¶Ôµ¼Ö±¬·¢Ñ¹Á¦¹ÜµÀʹʻòÕßÔì³ÉÖØ´ó¾­¼ÃËðʧµÄ£¬ £¬£¬£¬£¬Ó¦µ±Æ¾Ö¤ÓйØÖ´·¨¡¢¹æÔòµÄ»®¶¨×·¾¿Ê¹Óõ¥Î»¡¢ÓйØÔðÈÎÈ˵ÄÖ´·¨ÔðÈΣº

£¨Ò»£©Ð½¨¡¢À©½¨¡¢¸Ä½¨Ñ¹Á¦¹ÜµÀÔÚʹÓúó30¸öÊÂÇéÈÕÄÚ£¬ £¬£¬£¬£¬Î´ÊµÊ±°ìÀíʹÓùҺŵÄ£»£»£»£»£»

£¨¶þ£©Ê¹ÓõÄѹÁ¦¹ÜµÀ²»ÇкÏʹÓùҺÅÌõ¼þµÄ£»£»£»£»£»

£¨Èý£©ÒѰìÀíʹÓùҺŵÄÔÚÓÃѹÁ¦¹ÜµÀ£¬ £¬£¬£¬£¬Î´×¼Ê±¾ÙÐа´ÆÚÄ¥Á·£¬ £¬£¬£¬£¬²¢ÇÒδ°ìÀíÑÓÆÚÄ¥Á·ÊÖÐøµÄ£»£»£»£»£»

£¨ËÄ£©Î´Æ¾Ö¤ÒªÇóʵʱ°ìÀí¡¶Ê¹ÓùҺÅÖ¤¡·µÄ»»Ö¤ºÍ±ä»»µÄ¡£¡£¡£¡£

Íò²©¡¤max(ÖйúÓÎ)ÌåÓý¹Ù·½ÍøÕ¾-Unique Platform 

 

Íò²©¡¤max(ÖйúÓÎ)ÌåÓý¹Ù·½ÍøÕ¾-Unique Platform 

 

Íò²©¡¤max(ÖйúÓÎ)ÌåÓý¹Ù·½ÍøÕ¾-Unique Platform 


Íò²©¡¤max(ÖйúÓÎ)ÌåÓý¹Ù·½ÍøÕ¾-Unique Platform 


Íò²©¡¤max(ÖйúÓÎ)ÌåÓý¹Ù·½ÍøÕ¾-Unique Platform 

 

 

 

 

 

Íò²©¡¤max(ÖйúÓÎ)ÌåÓý¹Ù·½ÍøÕ¾-Unique Platform 

 

 

 

Íò²©¡¤max(ÖйúÓÎ)ÌåÓý¹Ù·½ÍøÕ¾-Unique Platform 

Íò²©¡¤max(ÖйúÓÎ)ÌåÓý¹Ù·½ÍøÕ¾-Unique Platform 

 

Íò²©¡¤max(ÖйúÓÎ)ÌåÓý¹Ù·½ÍøÕ¾-Unique Platform 

 

 

¡¡ ¡¡
¡¡ Íò²©maxÌåÓý¹ÙÍøÈë¿ÚÖ÷Àí ×Éѯ¼àÊӵ绰£º0451-82622425 ÓÊÏ䣺sgzwgk@126.com
µØµã£ººÚÁú½­Ê¡¹þ¶û±õÊÐÄϸÚÇøÎIJý½Ö66ºÅ ºÚICP±¸:05002205ºÅ
¡¡   ¡¡¡¡¡¡
¡¡

ºÚ¹«Íø°²±¸ 23010302000380ºÅ

¡¡
¡¡
¡¾ÍøÕ¾µØÍ¼¡¿¡¾sitemap¡¿